Pre-test

Before you begin this course, test your skills by taking the following assessment to see where you stand. Keep track of your incorrect answers to know which skills you should study. You'll have a chance to take this same practice test again at the end of the course to see how you've improved.

All questions must be answered to submit your assessment.

45 questions

Which toolpath option can be used to set the spindle angle parallel to a selected edge for a single operation?

(Select one)
Select an answer

Refer to exhibits.

 



A CNC programmer is using a multi-axis Steep and Shallow toolpath around a cylindrical part as shown. The bracket contains 3 mm fillets on all corners. The CNC programmer is using a 5 mm ball endmill to machine the part. The operation is set up with a 0.1 mm stepover and 0.005 mm machining tolerance.

The CNC programmer reviews the toolpath axes and is unhappy because the programmer believes it will leave an inconsistent surface result. The CNC programmer makes an adjustment to achieve exhibit 2.

Which option was activated in Steep and Shallow to achieve these results?

(Select one)
Select an answer

Refer to exhibit.



A CNC programmer adds a series of surface inspection points to the end of a program. After the program is run, the probing data is read back into Fusion to analyze the data.

Based on the exhibit, what should the CNC Programmer do next?

(Select one)
Select an answer

Refer to exhibits.


 

A CNC programmer wants to optimize a Steep and Shallow toolpath to limit the extra passes at the end of the toolpath, as depicted in exhibit 1.

What Modify tool did the CNC programmer use to quickly edit the toolpath depicted in exhibit 2.

(Select one)
Select an answer

Refer to exhibit.

 

A CNC programmer is attempting a rotary axis ball mill finishing strategy with the toolpath shown in the exhibit. The major diameter of the stock is 38.1 mm, the ball mill has a diameter of 12 mm, and an offset of 5 mm is applied.

How can the CNC programmer remove the interrupted toolpaths near the tabs?

(Select one)
Select an answer

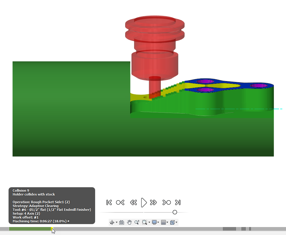
Refer to exhibit.



A CNC programmer has detected Holder collision during simulation of a 4-axis program.

What step can be taken to resolve the collision with a holder clearance of 0.050 in?

(Select one)
Select an answer

Refer to exhibit.


A CNC programmer simulates a 5-axis setup with Stop on collision checked, and no collisions are detected. Upon closer inspection during the simulation, it appears the tool flute is colliding with the self-centering jaws of the fixture during Other Side Rough operation.

Why was the collision not detected during simulation?

(Select one)
Select an answer

Refer to exhibit.



A CNC programmer has produced a part using 3-axis machining that requires machining from 3 sides. After producing a first article part, the CNC programmer has decided to run the outside surface on one of their multi-axis machines.

Based on the first article image, for what reason would a CNC programmer use a multi-axis machining on this part?

(Select one)
Select an answer

Refer to exhibits.
 



A CNC programmer is reviewing the first article result of their CAM shown in exhibit 1. The programmers notices that there is severe tool chatter happening at the fillet locations shown in exhibit 2.

The tool the CNC programmer is using is shown in exhibit 3.In which two ways can the CNC programmer address this chatter?

Select up to 2
Select an answer

Refer to exhibit.

 

A CNC programmer would like to create a finishing operation to machine the highlighted faces on a 5-axis CNC mill. A 3D Adaptive Clearing toolpath was used to rough the opening with the original WCS orientation depicted in the exhibit.

The CNC programmer would like to use the modified tool orientation as part of a multi-axis strategy to finish the highlighted faces with the side of the tool.

Which of the following toolpaths can finish the highlighted faces, given the modified tool orientation?

(Select one)
Select an answer

Refer to exhibit.
 

A CNC programmer has to use an adaptive clearing operation in the tool orientation shown in exhibit 1.This is because there is a Y travel limit that requires the part to be machined in this orientation.

However, the toolpath produced results in a holder and stock collisions as shown. 

Which operation parameter change will resolve this problem?

(Select one)
Select an answer

Refer to exhibits.





A CNC programmer is setting up a formula car front upright on a 5-axis CNC mill as shown in exhibit 3.

The CNC programmer wants to hold the upright on top of a riser plate as shown in exhibit 1 with at least 0.5 in. clearance from the riser plate for additional tool access.

The large tapered face, counter bore, and step have all been machined during a previous operation shown in exhibit 2. The center bores will be used for tight tolerance press-fit bearings. The bottom face machined in exhibit 2 is non-critical except for the two caliper mount bolt faces shown in exhibit 4.

For a two-off run of the part, how should the CNC programmer hold the part?

(Select one)
Select an answer

What are riser plates used for in multi-axis fixturing?

(Select one)
Select an answer

A CNC programmer is creating a 2D Contour toolpath as part of a 3 + 2 machining strategy.

Which option is used to define a machining plane that is different from the setup WCS?

(Select one)
Select an answer

Refer to exhibits.

 

A CNC programmer is using the multi-axis rotary toolpath on the part shown. The CNC programmer has used the Line style for rotary passes with a 5 degree stepover amount. The toolpath is allowed to machine both ways and does not leave any stock. 

After reviewing the simulation in exhibit 1, the CNC programmer notices the toolpath uses the bottom of the tool. The CNC programmer adjusts the tool contact as shown in exhibit 2.

What did the CNC programmer change?

(Select one)
Select an answer

Which of the following can be identified on a detailed drawing but not directly from a Fusion 3D model?

(Select one)
Select an answer

What is meant when a CNC machine is referenced as "3+2"?

(Select one)
Select an answer

A CNC programmer identifies a CAT 40 Slim Hydro Chuck holder that is needed.The CNC programmer cannot find the holder in the Fusion Library.How should the programmer create a digital tool holder to match the physical holder?

(Select one)
Select an answer

Refer to exhibit.

A CNC programmer creates a setup to machine an indexed 3 + 1 part with tapped holes.
Upon review, the stock comparison simulation results show areas of blue and red as shown in the exhibit.

What should the CNC program infer from these default setting stock comparison results?

(Select one)
Select an answer

Refer to exhibit.

 

A CNC programmer is creating a setup for an older 5-axis trunnion machine that does not have TCPC capabilities. To ensure the post-processor can correctly calculate the linear X, Y, and Z movements that must compensate for the B and C axis rotations, the setup's WCS origin must be placed at the machine's physical center of rotation.

Given this specific machine requirement, which location shown in the exhibit is the correct placement for the WCS origin?

(Select one)
Select an answer

Refer to exhibit.


A shop has a 5-axis machine with a predefined G55 work offset and fixturing that do not change.

The location of the G55 work offset is illustrated in the exhibit. The fixturing allows the stock to shift in the X-axis and Probe WCS is used to account for this and set G54.

Which two choices of work offset and operation parameters should be applied to facilitate this setup?

Select up to 2
Select an answer

A CNC programmer is creating a program for a job where checking clearance between the tool holder and the workpiece and fixtures will be critical. The CNC programmer has sourced the tool holder required and now needs to replicate the tool holder geometry in the Fusion tool library.

Which method should the CNC programmer use to do this?

(Select one)
Select an answer

Refer to the exhibit.

 

The CNC programmer is trying a Steep and Shallow finishing pass on the mold bottom shown. The toolpath leaves some remaining material where it is incomplete on the bottom surface.

What is causing this issue?

(Select one)
Select an answer

Refer to exhibit.


The CNC programmer needs to set a custom tool orientation for a simultaneous Steep and Shallow tool path in the central pocket for the exhibit shown.

Which method should the CNC programmer use to efficiently set the custom tool orientation?

(Select one)
Select an answer

Refer to exhibits.


 

A CNC programmer has generated an NC file for a 5-axis machine and passed the NC code to a machine operator. The part is machined correctly but the machine operator notices that the trunnion tilts away from operator while moving in A-axis, as illustrated in exhibit 1.

The machine operator prefers to see the part during machining. The machine operator informs the CNC programmer, who isolates the problem to the line highlighted in exhibit 2. The CNC programmer wants all the A-axis motion to be negative instead of positive.

How can this be achieved?

(Select one)
Select an answer

Refer to exhibits.





A CNC programmer is working with a material that produces poor surface finish at low surface speed.

 • The surface finish is poor when the tool is positioned as shown in exhibit 1.
 • The surface finish is good when the tool is positioned as shown in exhibit 2.
 • The CNC programmer is using flow as shown in exhibit 3.

The CNC programmer decides to enable multi-axis to have uniform and good surface finish.

Which modification does the CNC programmer need to make within multi-axis?

(Select one)
Select an answer

Refer to exhibits.






A CNC programmer has a component that requires a specific cutting direction due to the material grain depicted in exhibit 1. The CNC programmer needs to machine the underside of the component and it has a slight curve that needs to be followed, as depicted in exhibit 2.

What toolpath will allow for side milling and the option to follow contours depicted in exhibit 3?

(Select one)
Select an answer

Refer to exhibit.



A CNC programmer has a bearing pocket that needs to be programmed on an off-axis feature using tool orientation. The bearing pocket diameter is +.001 -.000. The operator running the machine is relatively new to running the machine and is not experienced or skilled using measuring tools to ensure proper tolerances.

How can the CNC programmer ensure that the tolerances are held without relying on the inexperienced operator?

(Select one)
Select an answer

What do tolerance values during the setup of a manual inspection control?

(Select one)
Select an answer

Refer to exhibit.


A CNC programmer is designing CAM for a part on a 5-axis mill. The stock is a 2 in. by 2 in. square bar that has been cut into 1 in. thick pieces by hand on a vertical bandsaw. To ensure that variances in Z size of the stock are accounted for, the CNC programmer uses a Probe WCS cycles that probes the top surface of the stock.
To ensure that there is sufficient clearance, the CNC programmer has left 0.1 in. gap between the lowest toolpath and fixture shown in the exhibit. The simulation indicates that there are no collisions.

Which parameter in the Probe WCS operation needs to be used to ensure collision-free machining?

(Select one)
Select an answer

Refer to exhibits.




A CNC programmer previously performed finishing on an identical part to the one shown in exhibit 1, but without the holes. The CNC programmer used flow with a tool and a stepover combination that produced an acceptable finish.

The CNC programmer tried a similar strategy on the part in exhibit 1. Linking motions occur near the holes as shown in exhibit 2. The CNC programmer needs to avoid linking motion near the holes while using the flow operation.

Which operation parameter should the CNC programmer use to meet the requirements?

(Select one)
Select an answer

Refer to exhibits.




The CNC programmer receives this prepared stock back from the operator asking for an alteration.

The part to be machined from the stock has features quite close to the dovetail and wants underside features as well.

Which remedy should be applied to preserve the stock?

(Select one)
Select an answer

Refer to exhibit.


The CNC programmer is programming a Rotary toolpath.The simulation shown above is looking straight down the A-axis.The programmer is not using the tip of the ball mill.

How was this controlled tool/stock orientation achieved?

(Select one)
Select an answer

Refer to exhibits.
 



A CNC programmer is programming the multi-axis part shown in exhibit 1. The CNC programmer has created the 3D Adaptive toolpath shown in exhibit 2.

The CNC programmer is using full depth flute engagement adaptive milling for removal efficiency. The CNC programmer notices that the 1/2 inch flat endmill has not cleared the center 2 bores inside the large central pocket.  The 2 bores have a 3/4 in diameter in the finished part.

What change to the dialogs shown in exhibits 3 & 4 will allow the 1/2 endmill to machine the central bores in this operation?

(Select one)
Select an answer

A CNC programmer is programming a part for a 5-axis mill that requires toolpaths at several index angles near the machine's rotational limits. The CNC programmer needs to make sure no collisions or overtravels occur at the machine.
Which two actions should the CNC programmer take in this situation?

Select up to 2
Select an answer

Refer to exhibit.



A CNC programmer sets up a CAM that machines a bore in a multi-axis mill turn as shown in exhibit 1.The fixture is a 3 jaw chuck with soft jaws. The tool is an indexable endmill.The CNC programmer is evaluating the feasibility of this setup.

What should the CNC programmer take into account when determining if this is a feasible setup?

(Select one)
Select an answer

Refer to exhibits.



A CNC programmer is using a fixture model composed of multiple components as shown in exhibit 1.

The fixture consists of soft jaws, and the CNC programmer knows that during the operation the tools will cut into the soft jaws.

The stock is also modeled to represent the part after the first setup.During simulation, the CNC programmer encounters a collision shown in exhibit 2. The CNC programmer knows that this is expected.

How can the CNC programmer eliminate this error while maintaining the integrity of the simulation?

(Select one)
Select an answer

Refer to exhibits.




The CNC programmer programs the part with the WCS as shown on the left in exhibit 1.
The CNC machine uses a zero point fixture system that has the WCS as shown on the right in exhibit 2.

What happens when this program is run?

(Select one)
Select an answer

Which of the following is an example of optimizing operations in a multi-axis setup?

(Select one)
Select an answer

Refer to exhibits.




A CNC programmer has modeled and programmed the dovetail shown in exhibit 1 for use on a 5-axis machine. The machine operator asks the CNC programmer to adjust the dovetail to be more like exhibit 2.

Why won't exhibit 1 work in practice when machining 5-axis parts?

(Select one)
Select an answer

Refer to exhibit.

 

A CNC programmer is setting up to machine multiples of the same part in multiple vises in a tombstone setup. The setup is placed on the top right-hand corner of the top piece of stock on the right-hand side as a G54. The CNC programmer wants to set the WCS to machine the same operations on the left-hand side as G55.

Which workflow will allow the CNC programmer to machine both sides with different WCS references?

(Select one)
Select an answer

A CNC programmer has a multi-axis part that contains a deep cavity with several obstacles. The CNC programmer uses Steep & Shallow and needs to allow Fusion to adjust the tool orientation to avoid obstacles.

Which setting should the CNC programmer enable to provide tool axis adjustments while machining?

(Select one)
Select an answer

Refer to exhibit.


A CNC programmer is creating a 3D Adaptive Clearing toolpath to rough out the majority of stock on a 5-axis mill. The CNC programmer wants to leave just enough material to hold the part while the rest of the features are finish machined.Once all of the other features are finished, the CNC programmer will machine away the rest of the material leaving a thin tab that can be broken and ground away.

The CNC programmer needs to leave the minimal amount of material in the Adaptive Clearing toolpath. Which method should the CNC programmer use?

(Select one)
Select an answer

A CNC programmer has been tasked with machining an aerospace bracket. The radii on the bottom and vertical walls are 3 mm.To make sure the tool does not chatter in the corners, the CNC programmer chooses a 5 mm ball endmill to finish the entire surface with a multi-axis Steep and Shallow toolpath.

The surface finish required on the vertical walls is Ra 6.3 um. To make sure the walls are in spec, the CNC programmer chooses a 0.1 mm stepover and a 0.005 mm machining tolerance. Even with a semi-finish run before the final operation, the CNC programmer notices the finish is out of spec as if the machine motion stuttered during the cut.

How could the CNC programmer predict this behavior with simulation?

(Select one)
Select an answer

Refer to exhibits.

 



A CNC programmer creates a 5-axis program for a Haas VMC equipped with a 5-axis trunnion.
The CNC programmer creates a setup and adds all required tool paths including three axis, 3+2 positional, and simultaneous 5-axis toolpaths.

The CNC programmer creates an NC Program and selects the Haas Next Generation Control post processor to export the code. Upon export, the NC code editor reports an output error.

Which two options should the CNC programmer check or uncheck in the post processor properties options? 

Select up to 2
Select an answer

45/45 questions left unanswered