
New content for the Southern Hemisphere and much more As an ongoing process, Autodesk is updating Revit content every year to match the local standards from all over the world. With the 2017 release, Revit obtained a new structural detailing tool, Steel…
Uncategorized

Imagine the benefit to creating an immersive visualization of your Revit model before the project is ever built. You could iterate faster, validate your design decisions, and get valuable insight into how the future occupant will interact with the building. Now, imagine…
Architecture

Even with formal Revit training, learning to use Revit can be a big task to tackle. When coming to Revit from another application, such as AutoCAD it is quite likely everything just “feels” different and takes some getting used to. One thing…
Architecture

The architecture 2030 Challenge calls for all new US buildings, developments, and major renovations to be carbon-neutral by 2030. The key to meeting this challenge? Energy analysis from start to finish. Analyzing a complete or near-final design has little or no effect…
Uncategorized

Revit 2018 enables you to modify an electrical circuit path for more accurate voltage drop calculations. You can choose to edit the circuit path by selecting Farthest Device, All Devices, or Custom and manually edit the circuit path. You can manually adjust…
MEP

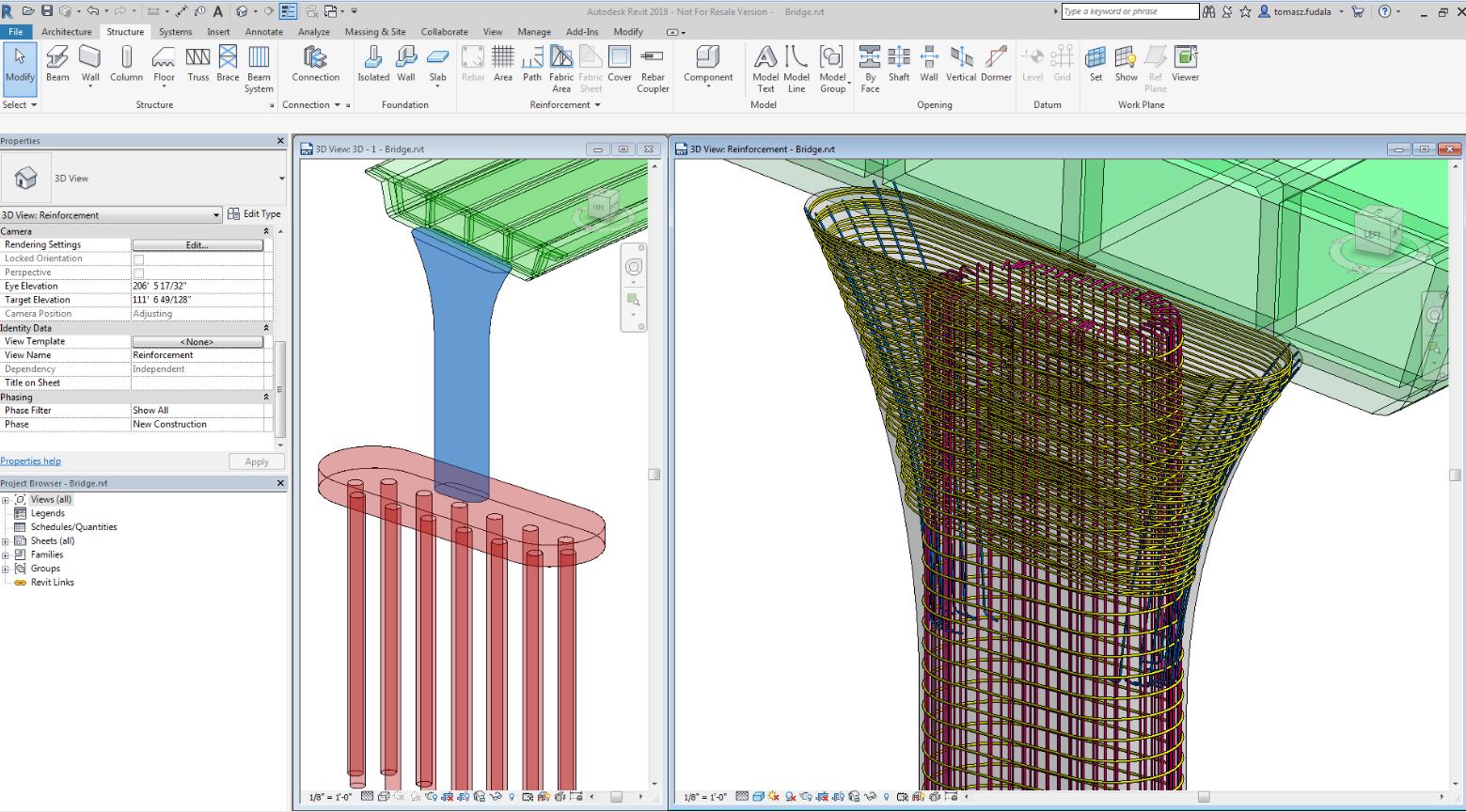
A reinforcement drawing shows the positions of all reinforcing elements in a particular structure or a structural element. There are numerous ways of drafting concrete shop drawings, and drafting styles vary between countries or even between design companies. Rebar in Revit comes…
Uncategorized