& Construction

Integrated BIM tools, including Revit, AutoCAD, and Civil 3D
& Manufacturing

Professional CAD/CAM tools built on Inventor and AutoCAD
Autodesk Fusion with Netfabb offers a complete toolset for design and implementation in additive manufacturing.
Powerful workflow automation for streamlining 3D print preparation
Intuitive tools for repairing, orienting, arranging, and preparing 3D files for printing
Agile latticing and hollowing tools and parametric supports for lightweighting
Discover Autodesk Fusion with Netfabb (video: 1:39 min.)
Quickly generate support structures for a successful print
Increase your machine utilization with automatic 3D packing
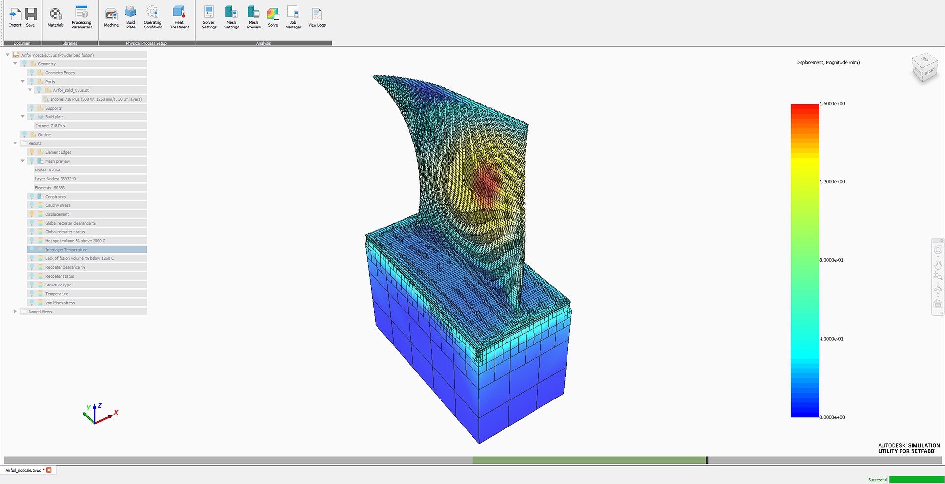
Identify potential build process failures with Netfabb Local Simulation
Import models and use repair tools to quickly correct errors
Streamlined workflows help get products to market faster
Simplify print preparation steps like positioning, support generation, and slicing.
Predict and compensate for potential build failures.
Create and deploy scripts to automate workflows.
Part orientation within the additive build space in Autodesk Netfabb
Customizable nesting and support structure densities in Autodesk Netfabb
Autodesk Fusion with Netfabb is an additive manufacturing software tool used for preparing, cleaning, slicing, toolpathing, simulating additive manufacturing, and much more. You can use Netfabb to automate additive manufacturing processes, organize and nest parts for build packing, clean up mesh data to be manufacturable, and even create custom adaptive lattice forms. Autodesk Fusion with Netfabb is an ideal tool for any industrial-grade additive manufacturing workflow, regardless of technology.
Autodesk Fusion with Netfabb is used by additive engineers, industrial designers, mechanical engineers, and anyone else who needs to work with up-leveled additive manufacturing workflows.
The Fusion with Netfabb subscription entitles the user to Autodesk Netfabb Premium with select functionality from Netfabb Ultimate, Autodesk Fusion, Autodesk Fusion Manufacturing Extension, Autodesk Fusion Team, and HSM Works.
A subscription to Netfabb Local Simulation entitles the user to Autodesk Netfabb Local Simulation, Autodesk Fusion, Autodesk Fusion Team, and HSM Works.
Since both offerings listed above include access to Autodesk Fusion, the ability to access other Fusion extensions is also available through the use of Autodesk Flex.
Autodesk Netfabb runs on Microsoft® Windows. See Netfabb system requirements for details.
Your Netfabb subscription gives you access to install and use the 3 previous versions. Available downloads are listed in your Autodesk Account after subscribing. See also previous releases available for subscribers.
With a subscription to Netfabb software, you can install it on up to 3 computers or other devices. However, only the named user can sign in and use that software on a single computer at any given time. Please refer to the Software License Agreement for more information.
Launch your trial software and click Subscribe Now on the trial screen or buy Netfabb here. When buying your subscription, enter the same email address and password combination you used to sign in to your trial. Learn more about converting a trial to a paid subscription.
The price of the Autodesk Fusion with Netfabb subscription is
For the subscription price of Netfabb Local Simulation, please contact the Autodesk sales team.
If some of your users only occasionally use Autodesk Fusion with Netfabb, consider buying tokens to access it for 24 hours at a time. Learn more.